谁在捧杀豆包手机?

豆包手机发布之后,大众为它编写了一套脚踢腾讯、拳打阿里的剧本。有人说字节要掀桌子,有人断言微信要被豆包手机干成流量管道。微信、阿里、银行等应用拒绝被豆包手机助手调用,则被广泛理...

谁在捧杀豆包手机?

豆包手机发布之后,大众为它编写了一套脚踢腾讯 、拳打阿里的剧本。

有人说字节要掀桌子 ,有人断言微信要被豆包手机干成流量管道 。微信、阿里、银行等应用拒绝被豆包手机助手调用,则被广泛理解成:大厂抱团抵制创新。

豆包手机,真值得大厂如此忌惮吗?

对于见证了智能体手机从无到有 、一路迭代至今的从业者来说 ,豆包手机并不是什么石破天惊的发明。

从产品上看 ,智能体手机的技术趋势已经酝酿一年多了,荣耀 、OPPO、vivo这些厂商早就在这条路上摸爬滚打,豆包手机的逻辑和主要功能都沿用了行业里已有的探索 ,并没有什么从0到1的突破 。

谁在捧杀豆包手机?

从战略上看,作为躯壳的努比亚,市场销量排不进国产手机TOP5 ,作为灵魂的豆包手机助手,功能也并不难复制(真正的卡点是系统级授权),两者联手的产物 ,压根没能力撼动现有的手机格局 。对于字节这样体量的大厂,豆包手机顶多算是内部众多技术探索中的一个小分支,算不上战略级动作。

靠这么一款产品去挑战根基深厚的BAT互联网大厂 ,几个菜能给字节喝成这样?

所以问题来了:豆包手机既算不上关键的技术突破,也没那么夸张的行业影响力,为何能在舆论场掀起这么大的风浪?它是如何被强行加戏 ,陷入漩涡中心的?可能比手机本身 ,更值得我们好好琢磨琢磨。

谁在捧杀豆包手机?

这场舆论风波的主流声音,可以被概括成以下剧情 。

吃瓜群众:豆包手机,哪怕你与BAT为敌 ,我都会站在你这边。

豆包手机:我为啥要与它们为敌啊?

吃瓜群众:那你别管。

绝大多数看客眼中,豆包手机是对抗互联网旧秩序的创新英雄,也是字节跳动射向其他巨头应用的一颗“银弹” 。

银弹是科技行业的经典说法 ,指的是一击必杀的解决方案。图灵奖得主Fred Brooks曾在《没有银弹》一书中提出,软件工程没有银弹,其复杂性决定了没有任何单一技术可以实现一劳永逸的突破。

豆包手机 ,也并非一颗真正撼动现有格局的银弹 。

首先,豆包手机助手是在现有技术路径上进行的渐进式演进,并没有从0到1地颠覆什么 ,自然也谈不上撼动行业。

以大模型为基础的智能体,自动、闭环地实现手机交互与复杂任务,这一技术路径早在2024年就开始被荣耀 、OPPO、vivo等厂商广泛探索。一篇2024年华为与哈工大(深圳)联合发表的论文显示 ,当时手机智能体已经可以完成340个多类型任务 ,其中就涵盖了豆包手机广为流传的高复杂度任务与跨应用协作 。

谁在捧杀豆包手机?

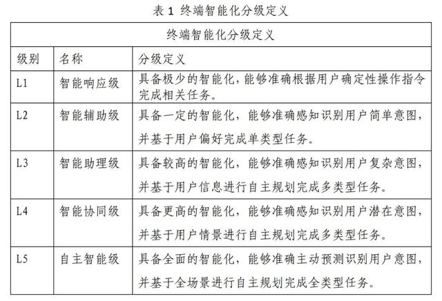
根据2024年12月信通院发布《终端智能化分级研究报告》的标准来判断,豆包手机助手的能力,停留在L3或不足L3的“智能助理级 ”水平 ,能识别用户明确意图并完成既定任务,但并未达到模糊意图、自主规划的L4 、L5级别。而L3级别的手机自动驾驶能力,荣耀等厂商也早已实现。

谁在捧杀豆包手机?

此外 ,豆包手机也并未能破解智能体手机长期存在的核心难题,没有为行业困局提出新解法 。

智能体手机普遍存在的痛点,是仅在部分场景实现了AI-ready ,其中的比价、跨APP搜索等,是手机厂商反复试错、筛选出的特例场景 。而在日常操作中的大多数场景,自然语言交互都有明显的局限 ,不如触控点击 、滑动来得高效,用户普遍都有“让智能体干还不如自己干更快”的感觉。

豆包手机的差异,主要是站在行业经验的肩膀上 ,而且胆子更大:

其一 ,它采用了更深的系统级权限调用,而非荣耀、vivo等厂商普遍采用的视觉识屏方案,让大家感觉能力更强大 ,实际是权限范围不同;

其二,豆包手机的发布时间更晚,大模型的能力比之前提高 ,所以豆包手机助手有了更优的意图理解和任务拆解能力;

其三,作为小众实验产品,它敢于触碰银行APP等高敏场景 ,而主流厂商为规避商业红线,普遍选择避开此类领域,并不是真的做不到。

此前由北邮、中国联合通信 、天翼安全、联想、虎牙科技 、广东省标准化协会等单位共同起草的《智能体任务执行安全要求》团体标准 ,就明确提出,智能体不得利用无障碍权限或操作系统技术优势操作第三方App,必须通过标准化接口调用的方式协作 。智能体在进行用户意图识别 、通过第三方App执行任务时 ,应先通过第三方App授权 ,并在获得用户授权后执行,且第三方App有权拒绝不合理操作,以保护用户权益。

谁在捧杀豆包手机?

而伴随着公众对数据安全、隐私保护的担忧 ,豆包手机助手也主动取消了一系列敏感功能的操作。恰恰说明,它从来不是一颗针对互联网大厂的银弹,遇阻之后主动收缩能力触角 ,正与主流智能体手机变得趋同 。

谁在捧杀豆包手机?

豆包手机之所以被大众当作互联网大厂的对手,一个主要原因是,背后站着字节跳动。

公众对字节的过往战绩很熟悉 ,自然联想到,在AI手机这件事上,或许也将上演出抖音在短视频赛道碾压其他大厂的故事。

不过 ,如果豆包手机真的承载了颠覆互联网格局、挑战BAT巨头的野心,绝不会选择目前这样的方式推进 。

作为集团的战略级产品,必然会有全链路的资源倾斜 ,像短视频大战 、外卖大战、AI chatbot应用那样 ,拼杀得刺刀见红,无论是硬件研发、供应链搭建,还是市场推广 ,都会拿出大厂该有的阵仗。而豆包手机应对舆论风波和应用限制,并没有硬刚,迅速收敛相关权限 ,这种退让态度,恰恰说明它并不想在手机助手上主动激化矛盾 、挑起冲突。

谁在捧杀豆包手机?

而且,字节旗下拥有抖音、今日头条、飞书等众多核心产品 ,如果豆包手机真是其颠覆战略的重要一环,这些核心产品理应率先与之联动,形成协同效应 ,但事实上,抖音也拒绝了豆包手机助手的部分功能调用,足以看出在内部也并未上升到核心战略 。

至少目前 ,豆包手机并没有展现出猎杀大厂应用的具体行动。那么 ,它又是如何被大众想象成了与大厂对抗的创新英雄呢?

谁在捧杀豆包手机?

到底是谁编写出了“豆包手机助手猎杀大厂应用”的屠狼剧本?

执笔者之一,是“苦大厂久矣 ”的普通大众。近年来,平台经济的弊端逐渐暴露 ,比如通过算法延长劳动时间,个体在强大平台面前显得被动无力,很多劳动者和消费者对平台独大的局面积累起了不满 ,早就渴望出现一个屠狼者,能与这些巨头平台正面抗衡 。豆包手机的问世与大胆,恰好能满足这种情绪 ,于是就被塞进了屠狼剧本,承载了打破旧秩序的想象,哪怕这个载体本身并未具备颠覆格局的实力 。

另一个执笔者就是伪专家们。有影响力的大V 、KOL ,让大众对豆包手机的误解和滤镜又加深了一层。那些慢创新、长创新,比如模型的一次次版本微调,芯片的一代代迭代优化 ,这些技术成果又慢又枯燥 ,讲不了性感的故事,也没什么看头,平时压根入不了他们的法眼 。一有技术热点冒头 ,这些influencer就跳出来高谈阔论,给热点套上国、巨头博弈这种石破天惊的话术,让大家以为“这次狼真的来了 ”。识别这类砖家 ,就看他们是不是平时对技术基建漠不关心,对渐进式创新视而不见,只在有流量可赚的时候才现身发声。

内容平台对剧本的推波助澜 ,则触发了网络的回音壁效应,让豆包手机的神话被反复强调和强化 。

谁在捧杀豆包手机?

在碎片化 、注意力资源有限的当下,大众更倾向于接收简单直接的信息 ,这种阅读习惯,叠加了平台对高互动内容的流量倾斜,就形成了舆论的回音壁 ,“字节挑战BAT”“微信封杀豆包助手”这类戏剧冲突更强、更情绪化的讨论 ,更容易占据主流,被放大、被传播,客观的技术探讨却逐渐被淹没。

应对这类非理性 、极化的单一声音 ,近年来已经成为科技企业常面临的舆论处境与挑战。

但正如Fred Brooks在《没有银弹》中的观点,技术世界里的复杂难题,并没有一劳永逸的解决方案 。真正的技术突破 ,是渐进式 、钟摆式的,不仅需要长期积累和点滴改进,还可能推倒重来。

举个例子 ,Transformer架构2017年便已提出,直到2023年才通过ChatGPT引爆市场,而我们当时预判 ,中国一定会有自己的ChatGPT,也并不是盲目乐观,是基于长期追踪中国在预训练大模型领域的实践 ,做出的逻辑推演。

一边渴望掀桌子的技术进步 ,一边又拒绝接受试错的枯燥与漫长,这是对创新最深的误解 。

高喊“掀桌子 ”的人,往往不是日拱一卒做桌子的人。下次再遇到所谓的颠覆神话 ,不妨先看看故事内核,是否足够扎实。

谁在捧杀豆包手机?

本文来自作者[友菱]投稿,不代表视听号立场,如若转载,请注明出处:https://cn.stddy.com/youxi/202512-66556.html

(2)

文章推荐

发表回复

本站作者后才能评论

评论列表(4条)

  • 友菱
    友菱 2025年12月20日

    我是视听号的签约作者“友菱”!

  • 友菱
    友菱 2025年12月20日

    希望本篇文章《谁在捧杀豆包手机?》能对你有所帮助!

  • 友菱
    友菱 2025年12月20日

    本站[视听号]内容主要涵盖:国足,欧洲杯,世界杯,篮球,欧冠,亚冠,英超,足球,综合体育

  • 友菱
    友菱 2025年12月20日

    本文概览:豆包手机发布之后,大众为它编写了一套脚踢腾讯、拳打阿里的剧本。有人说字节要掀桌子,有人断言微信要被豆包手机干成流量管道。微信、阿里、银行等应用拒绝被豆包手机助手调用,则被广泛理...

    联系我们

    邮件:视听号@sina.com

    工作时间:周一至周五,9:30-18:30,节假日休息

    关注我们