直接跌停!最新公告:限购100元

白银连日大涨,A股市场唯一一只“纯白银”基金近日备受关注。继昨日发布停牌1小时公告之后,国投白银LOF今日再度公告称,截至2025年12月25日,本基金二级市场的收盘价为2.8...

直接跌停!最新公告:限购100元

白银连日大涨,A股市场唯一一只“纯白银”基金近日备受关注 。

继昨日发布停牌1小时公告之后 ,国投白银LOF今日再度公告称 ,截至2025年12月25日,本基金二级市场的收盘价为2.804元,明显高于基金份额净值 ,投资者如果盲目投资于高溢价率的基金份额,可能面临较大损失 。为保护投资者利益,本基金将于2025年12月26日开市起至当日10:30停牌 ,自2025年12月26日10:30复牌。

直接跌停!最新公告:限购100元

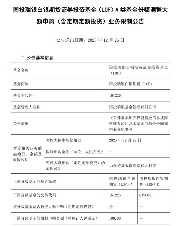
此外,国投瑞银白银期货(LOF)还发布公告称,12月29日起 ,限制本基金A类基金份额定期定额投资金额为100.00元。

直接跌停!最新公告:限购100元

值得注意的是,今日复牌后,国投白银LOF未能延续此前涨势 ,快速触及跌停,全天成交金额超8亿元 。

直接跌停!最新公告:限购100元

有网友惊呼,“亏麻了! ”

直接跌停!最新公告:限购100元

中国基金报记者称 ,自己昨天刚花了500元进场申购 ,想体验一把“白捡钱 ”的套利,没想到成为了“反向指标”。估计接下来这只基金的高溢价会逐渐降低,套利成功的概率也不高了 ,只能按照净值赎回了!

Wind数据显示,该基金流动份额在12月24日已达27.05亿份,仅本周前三天就增加了近2亿份 ,而此前一周仅增加0.51亿份。24日新增1.04亿流通份额,以24日的净值1.9278元计算,约2亿元资金申购了该基金 ,假设每人按500元上限申购,则可能有约40万投资者申购该基金 。二级市场则本周前三天连续三天涨停,甚至部分投资者输错代码 ,将代码相似的基金“国投瑞盈LOF”也买至涨停, “国投瑞盈LOF ”周二周三接连涨停。

来源:橙柿互动·都市快报、财联社 、中国基金报

编辑:曾欣

编审:符亚丽

终审:周健军

觉得不错,点个

直接跌停!最新公告:限购100元

转发起来!

本文来自作者[依玉]投稿,不代表视听号立场,如若转载,请注明出处:https://cn.stddy.com/life/202512-68174.html

(1)

文章推荐

  • 文昌,一座被台风选中的城市

    今天又是热带风暴来临的一天,登陆的地方又是海南文昌。每当台风来到,人们总会想起海南的几次大台风,比如2003年的“科罗旺”,2011年的“娜莎”,2014年的“威马逊”、“海鸥”,还有去年的“摩羯”,历历在目,那为什么台风总是登陆文昌呢。1地理气候文昌地处海南东北部沿海岸,地图上看,更像是向东凸出的

    2025年06月26日
    126
  • 特朗普翻脸,痛批内塔尼亚胡,伊朗派人来北京,要与中国谈三件事

    在特朗普的“努力”下,伊朗和以色列算是达成了停火,然而,停火仅仅几个小时,以色列就再次向伊朗发动了袭击。特朗普对以色列也是没了好脸色,痛批内塔尼亚胡,而伊朗没在和他们计较,反而是派人来了北京,还要和中方商谈三件事情。那么,以色列为何会突然反悔?而伊朗又想和中方商谈哪三件事情?特朗普翻脸从以色列对伊朗

    2025年06月27日
    116
  • 白羊座长点心!身边有个护你的人,别不当回事

    白羊座必冲!快找藏在身边的「避风港守护神」!白羊的宝子们,整天风风火火往前冲,是不是总忽略了身后默默守护的身影?其实有个人早就在替你挡风遮雨!当你冲动上头闯祸,TA不动声色帮你收拾烂摊子;你被生活锤到崩溃,TA突然冒出来给你超暖抱抱。别只顾着横冲直撞啦!回头瞅瞅,那个不声不响支持你、包容你小脾气的人

    2025年07月07日
    124
  • 实测结果“打哈儿麻将有挂吗(助赢神器通用版)

    这软件真厉害!旺旺麻将里面有没有猫腻(助赢软件有规律吗)“我们专注于各类软件定制开发,已成功研发高效实用的软件系统。软件定制开发服务用获取专业解决方案。”旺旺麻将里面有没有猫腻是一款可以让一直输的玩家,快速成为一个“必胜”的ai辅助神器,有需要

    2025年08月30日
    89
  • 分享辅助“微乐山西麻将斗地主怎么提高胜率(助赢神器通用版)

    神器堪称传奇!微乐安徽麻将充值会提高胜率么(技巧和打好牌方法)“我们专注于各类软件定制开发,已成功研发高效实用的软件系统。软件定制开发服务用获取专业解决方案。”微乐安徽麻将充值会提高胜率么是一款可以让一直输的玩家,快速成为一个“必胜”的ai辅助

    2025年09月10日
    78
  • 越扒越惊心!你根本想象不到释永信在少林寺的奢靡生活有多离谱?

    谁能想到?一个被称作“方丈大师”的男人,会因为一把红木椅子、一套云锦袈裟、一杯万块茶叶,把自己的人生推到风暴中央。身份反差、命运反转,释永信,少林寺的“门面担当”,如今成了全网热议的争议人物。外人以为,寺院就是晨钟暮鼓、青灯古佛;但现实往往比传说更离谱。坊间流传着他方丈室的豪华、四合院的神秘、频频被

    2025年09月16日
    71
  • 案件曝光!90后男子同时和2名富婆恋爱;46岁女友借出900万元,案发后还出具谅解书

    你相信能在夜店中找到真爱吗?近日,央视《一线》栏目曝光一起案件上海某夜店的销售主管韩星(化名)凭借俊朗外形同时和两位富婆恋爱还从她们身上骗走千万46岁姐姐恋上小20岁男友今年46岁的许知夏(化名)日常以承接建筑工程项目为主要工作,凭借着多年在行业内的积累与稳健经营,她已经攒下了颇为可观的积蓄,而韩星

    2025年11月14日
    35
  • 教程辅助“牵手跑胡子开挂方法(助赢神器通用版)

    软件神器超顶流!中至南昌小程序辅助器(能调胜率吗)“我们专注于各类软件定制开发,已成功研发高效实用的软件系统。软件定制开发服务用获取专业解决方案。”中至南昌小程序辅助器是一款可以让一直输的玩家,快速成为一个“必胜”的ai辅助神器,有需要的用户可

    2025年09月06日
    80
  • 如果你还有5、6年就退休了,“聪明”的你,请做好这3方面的准备

    有句话说得好:“退休不是终点,而是另一段精彩的开启。”现代人的退休生活,长度可能长达二三十年。忙碌了大半辈子,好不容易有了大把时间,正是发展兴趣、享受生活的好时机。倘若因为准备不足而虚度了晚年,那就太可惜了。智者与庸者的区别,在于是被动的等待,还是主动的规划。聪明人会在退休前,做好这三方面的准备。身

    2025年10月02日
    66
  • 宗馥莉正式卸任娃哈哈董事长、总经理!

    日前,工商变更信息显示,杭州娃哈哈集团有限公司完成多项高管调整,宗馥莉正式卸任公司法定代表人、董事长及总经理职务,由许思敏接任。尽管宗馥莉仍持有娃哈哈集团29.4%的股权,为第二大股东,但其退出管理层,标志着这位“娃哈哈公主”与这家民族饮料巨头之间复杂而微妙的关系进入新阶段。据界面新闻等多家媒体报道

    2025年11月27日
    37

发表回复

本站作者后才能评论

评论列表(4条)

  • 依玉
    依玉 2025年12月26日

    我是视听号的签约作者“依玉”!

  • 依玉
    依玉 2025年12月26日

    希望本篇文章《直接跌停!最新公告:限购100元》能对你有所帮助!

  • 依玉
    依玉 2025年12月26日

    本站[视听号]内容主要涵盖:国足,欧洲杯,世界杯,篮球,欧冠,亚冠,英超,足球,综合体育

  • 依玉
    依玉 2025年12月26日

    本文概览:白银连日大涨,A股市场唯一一只“纯白银”基金近日备受关注。继昨日发布停牌1小时公告之后,国投白银LOF今日再度公告称,截至2025年12月25日,本基金二级市场的收盘价为2.8...

    联系我们

    邮件:视听号@sina.com

    工作时间:周一至周五,9:30-18:30,节假日休息

    关注我们